EN
报废汽车如果流入黑市回收,经过非法改造后直接在三、四线城市销售,或是地下拆解后“五大总成”等零部件直接翻新销售,可能会造成严重的环境污染和交通安全隐患。
根据《报废机动车回收管理办法实施细则》第三十条、三十一条,禁止任何单位或者个人利用报废机动车“五大总成”拼装机动车。且机动车维修经营者不得承修已报废的机动车。而经过报废汽车拆解厂拆解后,各种零部件总的来说,能卖的卖,不能卖的也要妥善处理,以免对环境造成污染。
1、五大总成零部件
报废汽车回收拆解企业拆解的报废机动车“五大总成”具备再制造条件的,可以按照国家有关规定出售给具有再制造能力的企业经过再制造予以循环利用,但需要明确注明是“报废机动车回用件”;不具备再制造条件的,应当作为废金属,交售给冶炼或者破碎企业。
2、废钢的处理
报废汽车拆解后会有不少废钢角料,这些废钢通常卖给钢厂。主要分两种,一种是普通钢材,另一种是重金属铝、铜、铅等。因为重金属的价值是普通钢材的数倍,有能力的报废厂会将这些重金属仔细区分开来,分别卖给铝厂、铜厂等,以提高报废汽车厂的利润。
3、动力蓄电池
回收拆解企业拆卸的动力蓄电池应当交售给新能源汽车生产企业建立的动力蓄电池回收服务网点,或者符合国家对动力蓄电池梯次利用管理有关要求的梯次利用企业,或者从事废旧动力蓄电池综合利用的企业。
4、废弃液体。
报废汽车废油或者其它废弃液体的收集,拆解前先收集车内的残余油量,一是避免切割的时候造成危险,二是避免渗入地下,污染土地,进而影响耕种。
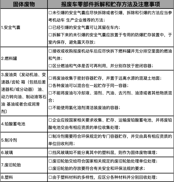
回收拆解企业拆解的尾气后处理装置、危险废物应当如实记录,并交由有处理资质的企业进行拆解处置,不得向其他企业出售和转卖。各固体零部件详细拆解及处理方法见下表1


报废汽车拆解工作是一项专业性很强的工作,随着国内汽车更新速度的增快 .