关于路友
路友简介
企业文化
组织架构
荣誉资质
产品展示
废钢 废铝破碎机
废钢 废铝破碎生产线
汽车拆解线
龙门剪刀机
高纯石英砂提纯设备
金属打包机
抓钢机
分选机
坦克链
拆车机
挖掘机
干磨清洗机
新闻资讯
公司新闻
行业新闻
常见问题
视频中心
厂容厂貌
合作客户
联系路友
联系我们
人才招聘
售后服务
EN
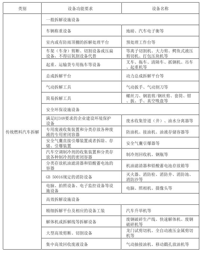
传统燃料汽车拆卸
2020-12-15 10:35:48 点击量: 2483
上一篇:
汽车拆解线
下一篇:
报废汽车拆解线
山东路友再生资源设备有限公司
地址:山东省临沂市临沭县青云镇临沭北收费站向南
电话:15963999999(路总)